ELECCIÓN DEL TRATAMIENTO INHALADO EN PACIENTE DE BAJO RIESGO
Elección del tratamiento inhalado
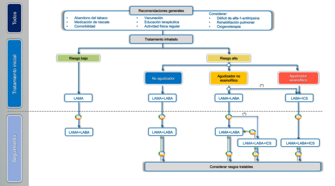
Los objetivos generales del tratamiento de la EPOC se resumen en: reducir los síntomas de la enfermedad, disminuir la frecuencia y gravedad de las agudizaciones, mejorar la calidad de vida y la supervivencia. Se deben alcanzar tanto los beneficios a corto plazo (control de la enfermedad), como los objetivos a medio y largo plazo (reducción del riesgo). En cuanto al tratamiento farmacológico inicial, la guía GesEPOC propone un tratamiento basado en la administración de fármacos inhalados y guiado por síntomas en los pacientes de bajo riesgo y por fenotipo clínico en los de alto riesgo (10) . Los puntos clave del tratamiento farmacológico de la EPOC se exponen en la tabla 2.

Tabla 2. Puntos clave del tratamiento farmacológico de la EPOC
Tratamiento inhalado del paciente de bajo riesgo
En el paciente de bajo riesgo no está indicado ningún tipo de tratamiento oral o antiinflamatorio y el tratamiento farmacológico consistirá en la prescripción de broncodilatadores de larga duración (BDLD). En el caso poco frecuente de una obstrucción leve y con escasos síntomas o síntomas intermitentes puede estar indicada la administración de broncodilatadores de corta duración (BDCD) a demanda.
Los BDCD pueden ser de dos tipos: anticolinérgicos (SAMA) como el bromuro de ipratropio y beta-2 agonistas de acción corta (SABA) como salbutamol o terbutalina. En pacientes con síntomas ocasionales, el tratamiento con BDCD reduce los síntomas y mejora la tolerancia al esfuerzo (11). Debido a su rápido mecanismo de acción, estos fármacos, anadidos al tratamiento de base, son de elección para el tratamiento a demanda de los síntomas, en cualquier nivel de gravedad de la enfermedad. Cuando el paciente tiene síntomas permanentes o sufre alguna limitación en sus actividades diarias por su problema respiratorio requerirá un tratamiento de base regular con BDLD.
Los BDLD pueden ser beta-2 adrenérgicos (LABA) o anticolinérgicos (LAMA). Los LABA disponibles en España son salmeterol, formoterol, indacaterol, olodaterol y vilanterol y los LAMA son tiotropio, aclidinio, glicopirronio y umeclidinio (tabla 3). Los BDLD deben utilizarse como primer escalón en el tratamiento de todos los pacientes con síntomas persistentes que precisan tratamiento de forma regular, porque permiten un mayor control de los síntomas que el conseguido con BDCD y mejoran la función pulmonar, la capacidad de ejercicio y la calidad de vida (12,13). Además, los BDLD han demostrado reducir el número de exacerbaciones, tanto los LABA, como los LAMA (14).

Tabla 3. Características de los fármacos inhalados para el tratamiento de la EPOC
Existen diferencias entre los diversos BDLD, los hay con una duración de acción de 12 horas (aclidinio, salmeterol y formoterol) y de 24 horas (tiotropio, umeclidinio, glicopirronio, indacaterol, olodaterol y vilanterol). Con relación a la prevención de agudizaciones, tiotropio ha demostrado ser más eficaz que salmeterol o indacaterol (15,16), por este motivo ante la elección de un BDLD en monoterapia se recomienda un LAMA de primera elección sobre un LABA (tabla 4)

Tabla 4. Recomendaciones sobre el tratamiento farmacológico de la EPOC en fase estable
En general, los BDLD son bien tolerados y presentan escasos efectos adversos. No obstante, se deben tener en cuenta los siguientes efectos: LABA: temblor fino de las extremidades, calambres musculares, taquicardia, hipertensión arterial, vasodilatación periférica, cefalea, hiperglucemia, hipopotasemia, tos, broncoespasmo, irritación orofaríngea y dispepsia. El tratamiento con LAMA se puede asociar a sequedad de boca, retención urinaria, incremento de la presión ocular e irritación faríngea. Se debe tener en cuenta que los ensayos clínicos excluyen a pacientes con cardiopatía significativa, por lo que se debe estar alerta con el uso de los broncodilatadores en estos pacientes (12, 13).
En pacientes sintomáticos o con una limitación al ejercicio evidente a pesar de la monoterapia broncodilatadora, se debe comprobar el cumplimiento con el tratamiento y la adecuada técnica inhalatoria. También existe la posibilidad de cambiar de BDLD, por ejemplo, de un LAMA a un LABA (17). El siguiente escalón terapéutico es la doble terapia broncodilatadora, la asociación de LABA y LAMA ofrece un beneficio funcional añadido con reducción de la necesidad de medicación de rescate, mejoría de los síntomas y de la calidad de vida frente a la monoterapia (12,13,18,19).
En el siguiente escalón de tratamiento en los pacientes de bajo riesgo se pueden asociar dos BDLD para optimizar el efecto broncodilatador (fig. 2, tabla 3).
Figura 2. Tratamiento de la EPOC guiado por nivel de riesgo y fenotipo.
(*) De segunda elección en pacientes con eosinófilos en sangre > 100 células/mm3 , según la frecuencia, gravedad y etiología de las agudizaciones, valorando el riesgo de neumonía.


